Inspiration

Every day, millions of creators upload incredible videos to platforms like YouTube—but most of that content never reaches its full potential. Why? Because turning one video into blogs, tweets, LinkedIn posts, visuals, and ad campaigns takes time, tools, and teams. And creators? They're burning out. That’s where Channel Flow comes in.

What it does

Built on Google’s Agent Development Kit (ADK), Channel Flow is a multi-agent content engine that takes a single video and auto-generates an entire campaign. From transcription to analysis, copywriting to visuals, our agents collaborate like a digital content team.

How we built it

We’ve orchestrated this entire pipeline using ADK, powered by Google Cloud tools—Vertex AI for language generation, Cloud Storage for media handling, BigQuery for content insights, and Pub/Sub for agent communication.

Challenges we ran into

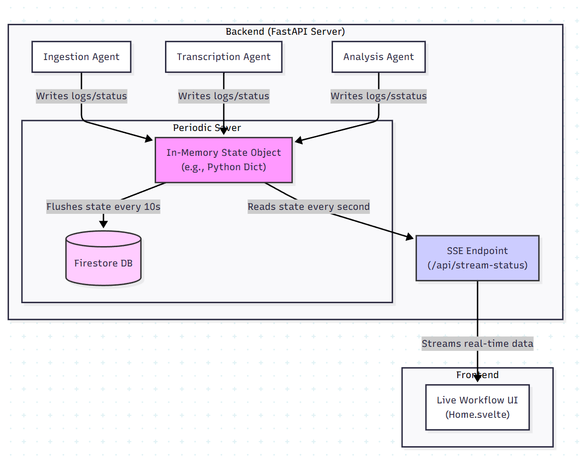
1.Designing and Implementing a Robust Multi-Agent Orchestration System (The ADK): The core of this project was its multi-agent architecture, where specialized agents (Ingestion, Transcription, Analysis, Copywriter, Visuals, and Publisher) communicate and trigger each other through an event-passing system. A significant challenge was to correctly scaffold this event-driven "ADK" (Agent Development Kit), ensuring seamless communication and dynamic event flow between agents, rather than a linear script. This included implementing parallel processing for the Copywriter and Visuals Agents, which are both triggered by a single event. The "stateful" PublisherAgent, which intelligently waits to receive both marketing copy and visuals before publishing, also presented a complex orchestration challenge. Initial setup involved debugging subtle Python import errors related to relative paths and directory structures.

2.Establishing Persistent and Consistent Data Management with Firestore: A critical upgrade was transitioning the application from a transient, in-memory state (like processed_videos.pkl) to a persistent, database-backed system using Google Cloud Firestore. This "massive upgrade" required refactoring every agent to reliably read from and write its results (transcripts, analyses, copy, image URLs) to a central Firestore document using the video ID as a unique key. A major specific hurdle was ensuring data integrity and consistency, particularly when initiating a "restart from scratch" workflow. Initially, this process left orphaned files in Google Cloud Storage (GCS), such as generated images and Substack articles. The solution involved a more intelligent cleanup logic that dynamically identified and deleted all associated GCS artifacts by referencing their paths stored within the Firestore document itself, rather than relying on hardcoded paths or naming conventions.

3.Overcoming Complex External Service Integrations and Cloud Deployment Challenges: Multiple external integrations and deployment aspects posed significant hurdles:

Accomplishments that we're proud of

Video Processing with FFmpeg in Cloud Run: The application's need to perform video clipping and audio extraction using ffmpeg presented a challenge for deployment on Google Cloud Run, as ffmpeg is a system-level binary not pre-installed in standard Python containers. This required creating a custom Dockerfile to include ffmpeg within the application's container environment. Efficiently managing temporary video storage (using the instance's fast in-memory /tmp filesystem vs. GCS as a temporary cache) was also a critical performance and cost consideration. ◦ Secure and Reliable YouTube API Access: Implementing robust user authentication and authorization for YouTube API calls was complex. It required re-engineering the entire backend to use a self-contained JWT-based system, separating user login (ID tokens) from granting the application permission to access user-specific YouTube data (OAuth 2.0 authorization codes, access, and refresh tokens). A recurring issue was YouTube's bot detection flagging requests from cloud IP ranges, which was resolved by implementing explicit token refresh logic within the TranscriptionAgent to ensure credentials remained valid. ◦ Infrastructure as Code (Terraform): Automating the setup of Google Cloud infrastructure using Terraform (enabling APIs, provisioning Firestore, creating Artifact Registry) presented challenges, including securely managing Google API keys (for YouTube and Gemini) via Google Secret Manager with specific service restrictions. Overcoming specific Terraform errors related to the "quota project" for API key creation also required precise configuration adjustments.

What we learned

Google’s Agent Development Kit (ADK)

What's next for channelFlow

Future Roadmap Features for Channel Flow

  1. Multi-Modal Content Generation 3D Space Mockups (for architects using 3DFY or SketchUp API)

AI-Powered Thumbnail Creator

Auto-Generated Video Reels / Shorts from Longform Video

Voiceover Narration Generator (using Google Cloud Text-to-Speech)

  1. Smart Agent Enhancements Persona-Aware Copywriting Agent Adapts tone, voice, and format to target audience (e.g., client vs. investor vs. social post)

Self-Learning Feedback Agent Learns from user corrections and improves outputs over time

Interactive Review Agent Let users approve/edit suggestions in a chat-like flow (with GPT-4o + Streamlit chat interface)

  1. Platform Integrations LinkedIn, Instagram, Pinterest, Medium, Google Business Integration

Auto-scheduling via Google Calendar or Buffer

Proposal Deck Export to Google Slides

  1. Analytics & Optimization Content Performance Insights Dashboard Tracks engagement on auto-published content via GA4, YouTube API, etc.

A/B Testing Agent Publishes two variations of content and learns what performs better

  1. Real-Time Collaboration Multi-user Workspace Support Approval Workflows for Teams/Agencies

  2. Enterprise-Grade Features Role-Based Access Control (RBAC)

Audit Trails & Content History

Private Vertex AI Models / Fine-Tuned Models

Built With

Share this project:

Updates