AdVantage — Research-Backed Ad Campaigns in Minutes
Inspiration
Most small businesses can’t afford the $5K–$50K agencies charge for storyboards and strategy. Without that budget, they skip real research, guess at messaging, and hope their ads work. We wanted a tool that puts market research first and does it where they actually operate.
AdVantage is that tool. We run location-based research: competitors, reviews, and trends in their city or region, competitor SEO and ad hits, and what local customers say and search for. From that local intelligence we produce three deliverables in one flow: a research PDF (market gaps, seasonal patterns for optimal ad posting times, and keyword searches), a full concept package (storyboard, script, budget, hiring guide), and a ready-to-post viral clip, delivered on ASI:One and saved to Google Drive. Small businesses get a research-backed edge grounded in their market and their location, without the agency price tag.
What We Built
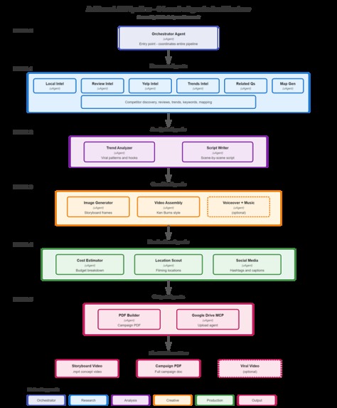
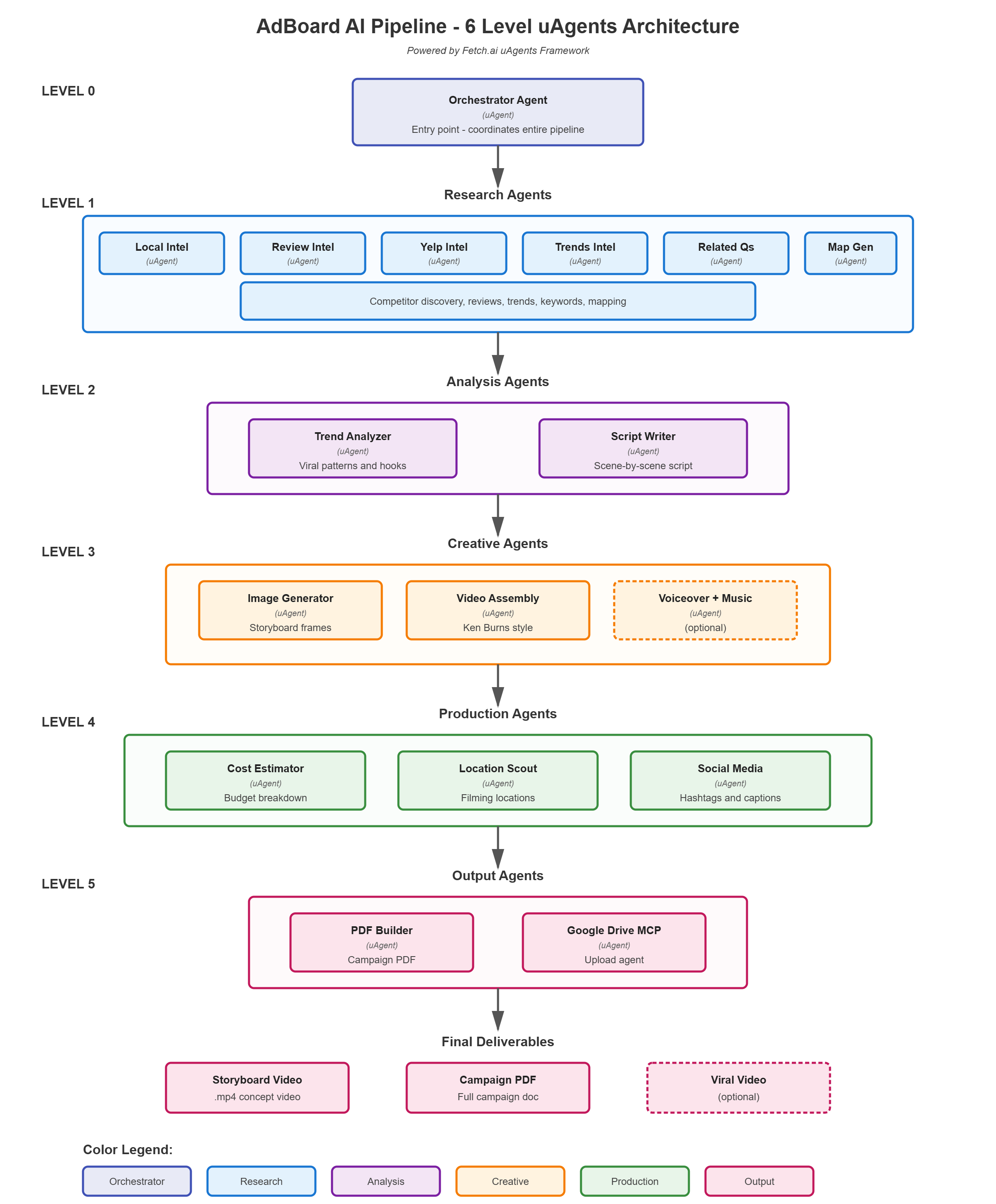
AdVantage is a multi-agent system that:
Researches your market: competitors, reviews, trends, competitor SEO and ad hits, and what local customers say and search for, all in your city or region Generates a script, storyboard, and viral video from that research Delivers three packages: a research PDF (market gaps, seasonal patterns, and keyword searches), a storyboard package (script, budget, filming locations, hiring guide), and a photorealistic viral video for TikTok and Reels
You describe your business in plain language. We run the location-based research, then produce the research PDF, the development brief, and the viral clip. Everything is delivered on ASI:One and saved to Google Drive.
How We Built It
Research (Marky): Local Intel (SerpAPI) for competitors and sites, Review Intel (Google) and Yelp Intel for reviews, Google Trends (or DataForSEO) for seasonality and keywords, Related Questions (SerpAPI) for “people also ask,” plus a competitor map (Google Static Maps and Geocoding) with labels. Intent and script: Gemini parses natural-language input; a trend analyzer and script writer produce the ad script from the research.
Storyboard: Vertex AI Imagen generates pencil-sketch frames (with a 30s delay between calls for rate limits).
Video: FFmpeg builds the Ken Burns storyboard video from the frames. Viral video uses VEO 3 (photorealistic), Lyria (music), and Google TTS (voiceover); those are placeholders today and can be wired to live APIs.
PDF and delivery: ReportLab builds the campaign PDF (script, competitor map, budget, locations, hiring guide, pipeline diagram). A Google Drive MCP agent uploads the PDF (and optionally the video). The orchestrator sends a thumbnail and links in ASI:One chat and can save outputs to Google Drive.
Stack
Python, Fetch.AI Chat Protocol, Agentverse/ASI:One, SerpAPI, Vertex AI (Imagen), Gemini, ReportLab, FFmpeg, Google Static Maps and Geocoding API, Google Drive MCP.
The pipeline is modular so each stage (research, script, images, video, PDF, Drive) can be swapped or upgraded independently.
Challenges We Faced
Rate limits. Imagen throttling was causing failures. We added a configurable delay between image requests (30 seconds by default) via IMAGEN_DELAY_SECONDS so we stay under the limit.
Black thumbnails. The first video frame was often black. We changed to sampling several frames and using the first non-black frame (mean brightness above 15) instead of always using frame 0.
VEO and Lyria. Wiring VEO 3 video generation together with Lyria music and TTS needed careful pipeline ordering and timing.
Agentverse storage. External Storage relies on async webhooks. We added fallbacks so the flow still completes when storage calls fail.
Competitor map. Marky’s Competitor Insight model didn’t have address data. We added an address field and passed it through the workflow so the map generator can plot competitor locations.
UX. Early replies felt robotic. We rewrote copy in natural language, added progress check-ins during the run, and simplified the final response to a thumbnail plus links.
What We Learned
Market research and creative generation work best as separate agent stages: research first, then script and visuals. Fetch’s Chat Protocol made it straightforward to add image previews and thumbnail-plus-links in ASI:One. Progress callbacks are important for long-running pipelines so users know the system is working. VEO 3 and Lyria deliver strong results when orchestrated with clear ordering and timing. Graceful fallbacks (e.g. map when Geocoding fails, storage when Agentverse is slow, delays for Imagen rate limits) make the product more robust. Users prefer short, natural-sounding messages over dense, robotic output, so we kept final responses to a thumbnail and links.
What's Next for AdVantage
- Cloud deployment for 24/7 availability
- Payment Protocol for monetization
- A/B test variant generation
- Multi-language support
- Direct TikTok/Instagram API integration for publishing
Built at Hack@Brown 2026 for the Fetch.AI track.
Built With
- agentverse
- asi:one
- elevenlabs
- fetch.ai
- ffmpeg
- gemini
- google-cloud
- google-places
- imagen
- lyria
- mcp
- opencv
- python
- reportlab
- serpapi
- uagents
- veo-3
- vertex-ai
Log in or sign up for Devpost to join the conversation.