Inspiration
Figuring out the value on modified vehicles is hard, and we want to make the process easier for those that want to sell or insure their modified vehicle.
What it does
Start a conversation with the chat bot and tell it about you vehicle.
How we built it
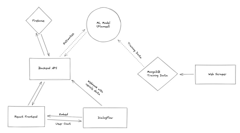
The chat bot portion is built with dialog flow, which handles the natural language processing. Once all the necessary data is collected, the info is POSTed to our webhook which generates a listing for the vehicle.
Challenges we ran into
We built the backend before realizing that dialog flow auto generates syntax for the JSON body, and had to completely change our parsing scheme last minute.
Accomplishments that we're proud of
The tools we're using have a lot of room to grow.
What we learned
Dialogflow and Tailwind CSS were both completely new to us.
What's next for Adjustify
Ideally we would like to train an ML model with listing data we have from the internet to actually try and get an accurate estimate for what the vehicle is worth.
Built With
- dialogflow
- natural-language-processing
- node.js
- react
- tailwindcss


Log in or sign up for Devpost to join the conversation.