Project Story

Inspiration

The advertising industry faces a $13.5B+ content production problem. Brands now produce 2,000+ visual assets per year, but existing AI tools lack fine-grained control, require regenerating everything for small changes, and produce inconsistent outputs. We saw FIBO's JSON-native generation and disentangled control as the key to solving this by enabling precise, reproducible, enterprise-grade visual production.

What it does

AdForge AI is a complete enterprise campaign visual production platform built on FIBO's JSON-native image generation. It transforms brand guidelines and campaign briefs into production-ready visual assets at scale:

Core Features

  • Dashboard: Real-time stats (Brands, Campaigns, Assets counts) with Quick Actions to create brands, campaigns, or view assets
  • 4-Step Brand Wizard: Guided workflow (Brand Info → Colors → Visual Style → Review) with AI-powered DNA extraction. Enter minimal info and our LLM expands it into complete brand guidelines
  • AI Color Palette Expansion: Pick 3 brand colors and AI expands into a complete palette with primary, secondary, background, and text colors
  • Campaign Creation: Select brand, set name, objective (awareness/conversion), key message, call-to-action, and target platforms (Instagram Feed/Story, Facebook Feed, LinkedIn Post, Google Display)
  • Multi-Platform Generation: Automatically generates assets at correct dimensions for each platform (e.g., 1080×1080 for Instagram, 1200×627 for LinkedIn)
  • Asset Gallery: Browse all generated assets with quality scores (100% = brand compliant) and platform dimensions
  • Generation Settings: Configure number of scenes and variations per scene in Settings page

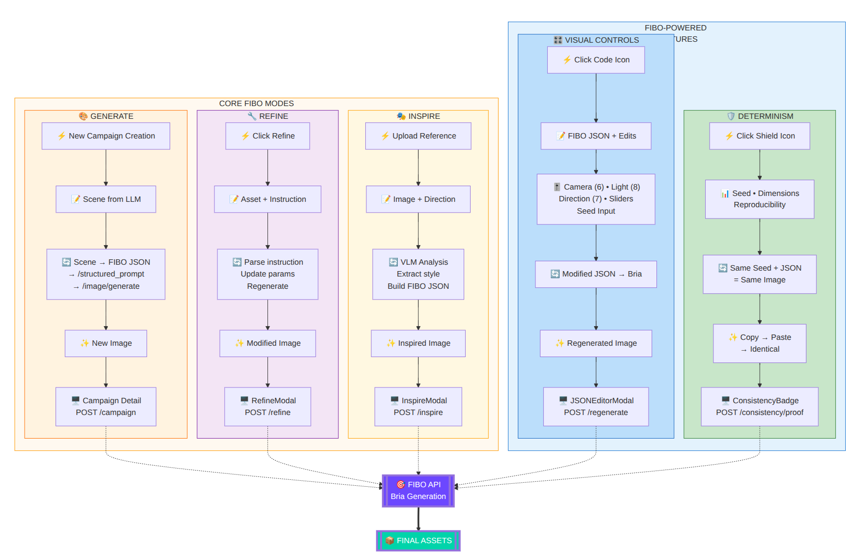
FIBO-Specific Features (All 3 Modes)

1. Generate Mode

  • Two-step Bria API integration: /structured_prompt/generate converts text to structured JSON, then /image/generate creates the image
  • Our FIBO JSON Generator agent builds structured prompts with:
    • CameraSettings: angle (eye_level, low, high), FOV (10-180), focal_length (24mm-85mm), distance
    • LightingSettings: setup (studio_soft, dramatic, golden_hour, natural), direction (front, side, back), intensity (0-2), color_temperature
    • ColorSettings: brand color palette, temperature, saturation (0-2), contrast (0-2)
    • CompositionSettings: rule_of_thirds, depth_of_field, framing, negative_space
  • 5 camera presets (product, lifestyle, portrait, wide, dramatic) and 5 lighting presets automatically applied based on scene analysis

2. Refine Mode

  • Iterative asset modification via UI modal
  • Enter instructions like "make the lighting warmer" or "change camera angle to low"
  • FIBO updates only specified attributes while preserving everything else
  • Example instructions pre-built in UI: warm lighting, low angle, dramatic shadows, brighter background, depth of field, vibrant colors

3. Inspire Mode (TRUE Inspire with VLM)

  • Upload reference image OR enter creative direction OR both
  • Gemini VLM analyzes reference images to extract:
    • Subject and attributes
    • Lighting conditions, direction, shadows
    • Composition, color scheme, mood/atmosphere
    • Camera angle, depth of field, focal length
  • Builds FIBO-compatible structured prompt from VLM analysis
  • Generates new images inspired by reference style

Visual Controls (JSON-Native UI)

  • Direct FIBO JSON parameter editor with visual sliders:
    • Camera Angle dropdown (eye_level, low_angle, high_angle, birds_eye, worms_eye, dutch_angle)
    • Lighting Setup dropdown (studio_soft, studio_hard, natural_daylight, golden_hour, dramatic, moody, high_key, low_key)
    • Light Direction dropdown (front, front_left, front_right, side_left, side_right, back, top)
    • Saturation slider (0-2)
    • Contrast slider (0-2)
  • Advanced Options: Enter reproducibility seed to regenerate identical images

AI Compare (Campaign-Aware Asset Comparison)

  • Select any 2 campaign assets for side-by-side comparison
  • Gemini VLM analyzes both images with campaign context:
    • Image 1 strengths, Image 2 strengths
    • Lighting comparison
    • Composition comparison
    • Color/mood comparison
    • Brand alignment assessment
    • Campaign objective fit
    • Technical quality scores (1-10)
    • Winner recommendation with reasoning

Determinism Proof (Reproducibility)

  • Every asset has a Shield icon for Reproducibility Proof
  • Shows seed value used for generation
  • Copy seed → paste in Visual Controls → Regenerate = identical image
  • Proves FIBO's deterministic output capability

Export Panel

Multi-Destination Export:

  • PDF Storyboard: Professional PDF with all campaign assets (ReportLab)
  • Slack Notifications: Team alerts when campaigns are ready (slack_sdk)

Print-Ready Format Export:

  • TIFF with 300 DPI for print (enhanced with sharpness and contrast for print quality)
  • PNG with DPI metadata for high-quality web
  • JPEG 300 DPI high-quality

How we built it

Backend (Python/FastAPI):

  • Multi-agent pipeline with 6 specialized agents:
    1. Brand DNA Extractor: Extracts complete brand identity from minimal input
    2. Scene Composer: Creates visual scene descriptions from campaign briefs
    3. FIBO JSON Generator: Builds structured prompts with camera, lighting, color, composition parameters
    4. Variation Generator: Uses Refine mode to create parameter-sweep variations
    5. Quality Assurance: Validates brand compliance (shows quality % in Gallery)
    6. Format Exporter: Multi-format delivery (PDF, Slack, HDR)
  • FIBO integration via Bria API (two-step: structured_prompt + image generation)
  • VLM integration using Gemini for Inspire mode image analysis and AI Compare
  • LLM orchestration using Google Gemini for prompt translation
  • SQLite database with async support

Frontend (React/Vite/TailwindCSS):

  • Dashboard with stats and Quick Actions
  • 4-step Brand Setup Wizard with color pickers
  • Campaign creation with brand selection and platform checkboxes
  • Refine Modal with example instructions
  • Visual Controls (JSONEditorModal) with FIBO parameter sliders
  • AI Compare page with campaign-aware analysis
  • Inspire Modal for reference-based generation
  • ConsistencyBadge for reproducibility proof
  • Asset Gallery with quality scores
  • Export Panel with PDF, Slack, HDR options
  • Settings page for generation defaults

## Challenges we ran into

1. **FIBO JSON Schema**: Understanding the precise JSON structure for Bria's structured_prompt required careful experimentation. 
2. **Multi-Platform Aspect Ratios**: Generating consistent brand visuals across 3+ platform dimensions while maintaining composition quality. Solved with platform-specific camera presets
3. **TRUE Inspire Mode**: Bria API doesn't directly accept image URLs. We integrated Gemini VLM to analyze reference images and build FIBO-compatible structured prompts from the analysis
4. **Reproducibility**: Implemented seed-based deterministic generation with UI for copying and reusing seeds

## Accomplishments that we're proud of

- **All 3 FIBO Modes**: Generate, Refine, and Inspire fully integrated
- **JSON-Native Control**: Visual sliders for camera angle, lighting, saturation, contrast—directly mapped to FIBO parameters
- **VLM-Powered Inspire Mode**: Gemini analyzes reference images to build FIBO prompts
- **Campaign-Aware AI Compare**: Gemini compares assets with brand/campaign context
- **Reproducibility Proof**: Every asset has verifiable seed for exact recreation
- **6-Agent Architecture**: Automated pipeline from brief to production assets
- **12 UI Pages/Modals**: Dashboard, Brands (list/detail/wizard), Campaigns (list/detail/create), Gallery, Export, Settings, Compare, Refine Modal, Inspire Modal, Visual Controls, Determinism Proof
- **Deployed and Working**: Live on Vercel (frontend) and Render (backend)

## What we learned

- FIBO's JSON-native approach is a game-changer for enterprise workflows—deterministic control is essential for brand consistency
- The disentanglement feature allows precise iterations that traditional AI tools simply cannot achieve
- Two-step API flow (structured_prompt → image) gives better control than single-step prompting
- VLM integration enables true "Inspire mode" by extracting visual DNA from reference images
- Multi-agent systems are highly effective for complex, multi-step creative workflows

## What's next for AdForge AI

- **ComfyUI Integration**: Add ControlNet support for even finer control
- **Real-time Collaboration**: Multi-user editing with live preview
- **A/B Test Insights**: Analytics on generated variations
- **DAM Integration**: Connect with existing Digital Asset Management systems
- **Batch Processing**: Generate hundreds of variations in parallel for large campaigns
- **Semantic Search**: Natural language asset search using vector embeddings (ChromaDB)

Built With

  • bria-fibo-api
  • chromadb
  • fastapi
  • google-gemini
  • pydantic
  • python
  • react
  • render
  • reportlab
  • slack-sdk
  • sqlite
  • tailwindcss
  • vite
Share this project:

Updates