My solution has the potential to be given to the FTC as a charitable gift from telephone carriers pursuant to Internal Revenue Code 170(b)(2) meaning the FTC has to spend no money to implement or maintain my system. My solution would cost the network providers about as much as operating a Do Not Call List and a small budget website, all of which is tax deductible. My solution would require no action by all people, who have digital phones, and would require at most a onetime 10 dollar upgrade for all people, who have non-digital phones. Aside from forcing old phone users to do a one-time upgrade, there is no cost to the consumer and no consumer action. Further, my invention would save telephone networks countless amounts of network resources which are wasted on robocalls. This would speed up and improve the network, saving the networks time and money.
The robocall problem is a difficult one for the following reasons. First, any system that effectively addresses the robocalls necessities some kind of action with every phone call made. Finding a cost efficient way to do so that requires no constant consumer action was not easy, but I have done so. Second, as a necessity all phone communications must travel over many networks any one of which can be insecure and allow the information traveling over it to be compromised. That means a bad guy has the potential to monitor any communication that travels over a comprised network, making forms of passwords, sequences, and codes that are transmitted insecurely from a phone to another network compromised, ineffective, and difficult for law enforcement to track, when compromised. Fortunately, my invention solves that problem and makes it very easy for law enforcement to track comprised networks. Third, given the multitude of different networks it is not practical to have one origin carrier encrypt a signal and a destination carrier decrypt the signal making encryption not possible. My invention does not require constant encryption and decryption of phone calls. Fourth, it is neither practical nor cost effective for the FTC or any single organization to constantly monitor every phone call for all carriers each time a phone call is made. My invention does not require this.
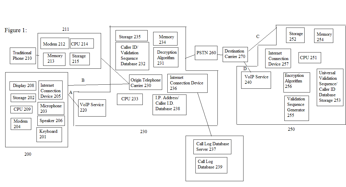
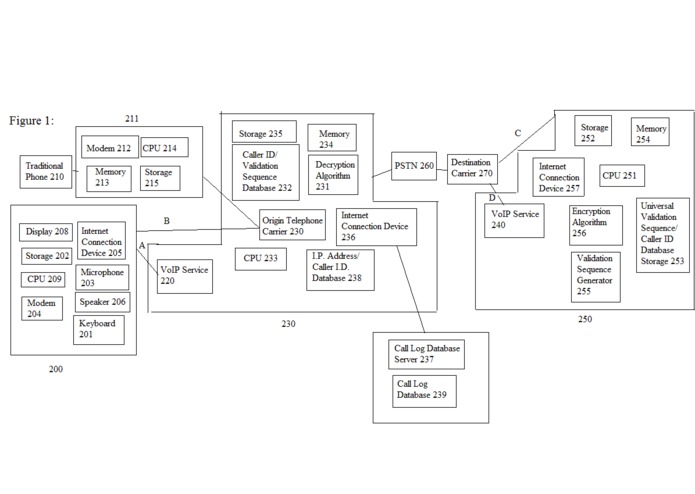
My solution is a verified caller id process and involves the origin telephone networks receiving validation sequences for all phone numbers on the origin telephone network from the FTC. The validation sequence/caller id list would be similar to a do not call list except that all phone numbers are contained on it and includes an associated validation sequence (analog carrier signal with varying frequencies and tones assigned for each number). The origin network transmits the validation sequences to the appropriate digital phones, who store the validation sequence. For non-digital phones a simple 10 dollar adapter with a storage medium can be purchased to allow the non-digital phone to store and transmit the validation sequence.
Each time a phone call is made, the phone sends the validation sequence to the origin network. The origin network confirms the validation sequence. If approved, the origin network uploads a call log to a Call Log Server connected to the internet and transmits the call with a signal identifying the location of the Call Log Server to the destination network. The Call Log Server only keeps the phone calls made for a 20 second period, which even for larger networks, if there were multiple call log servers, would only be between 500 and 1000 numbers for a 20 second period even with high call volumes. After the 20 second period the numbers and call log are deleted. Accordingly, since the origin network has to perform the verification and call log server process for only calls made in a 20 second interval, it would be about as expensive for origin networks to operate as a small budget website that processes such similarly small amounts of data. If the validation sequence is not approved the call can be transmitted without uploading it to the Call Log Server.
Upon receiving a call the destination network receives the Call Log Server identity signal from the origin carrier. The destination network accesses the Call Log Server of the origin network to confirm the call has been verified. If the call has been verified the destination network transmits the call to the destination caller along with a verified caller id signal. If not, the destination network transmits it to an automated operator, who prompts the caller for voice and keypad entry data. Voice and keypad entry data of known robocallers are compared against the voice and keypad data received from the caller to identify robocallers or humans. In an additional embodiment, the destination network does not transfer the unverified caller to an automated operator and instead transfers the call to the destination phone informing the destination caller that incoming caller id has not been verified.
My system can be used by one network seeking to get the advantages of this system by offering their users a verified caller id program within several months. Further, my system can be implemented within 6 to 9 months nationally if the network providers so desire depending on network and FTC capabilities.
Log in or sign up for Devpost to join the conversation.