-
-
This is an example of the data stored in the data base.
-
This is what will be shown if Jhulian Batul (Tested Positive) was searched.
-
Cellphone Message that you will receive once the system had been updated with a positive patient you've been in contact with.
-
Cellphone Message that you will receive once the system had been updated with a positive patient you've been in contact with.
-
Scan this and your entry will be recorded on https://docs.google.com/spreadsheets/d/1yZVPnMnBQh2Wtf5TIyktppOHUj5VrV-bwgB_60YWo0o/edit#gid=0
-
Scan this and your exit will be recorded on https://docs.google.com/spreadsheets/d/10XQftHvqN88Gz_4ASJKf0y9BIJYDUCt2gN5DkzbxmXU/edit#gid=0
-
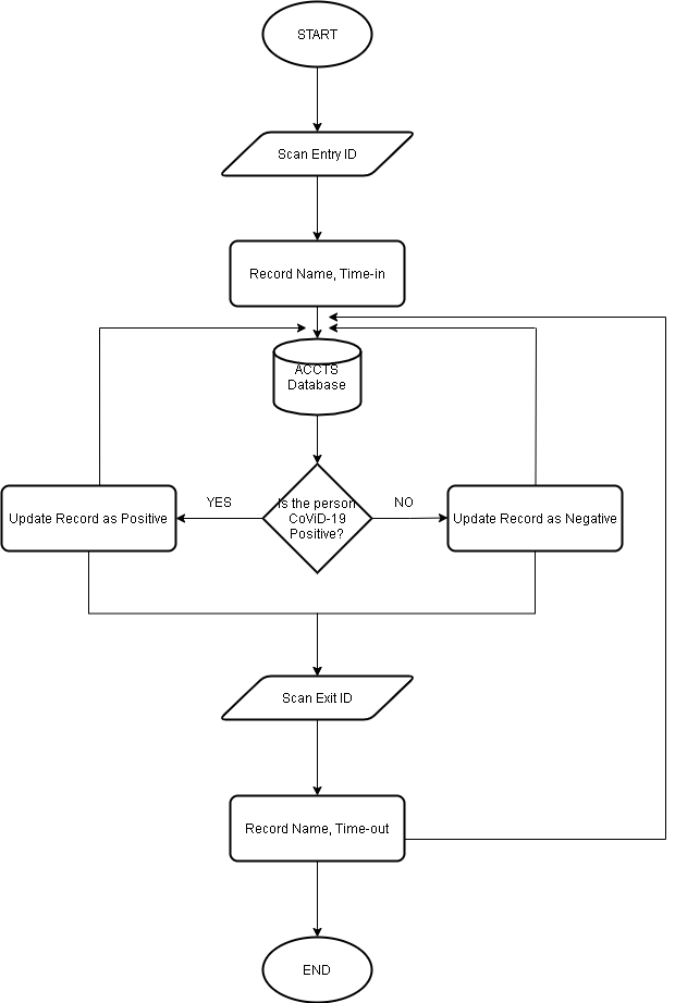
This is the basic flowchart of the database.
-
This is what it looks like in the system made.
-
Fillup
Inspiration
A lot of people here in the Philippines do no have food anymore. A lot of people have become unemployed. We can't stand to see people having anything to eat. With that said, we had thought of a way in order to flatten the curve effectively which wouldn't cost anything since we would be using QR codes and the system database is based online. This way, the third world-countries will also have a way to flatten the curve even if they do not have advanced infrastructures. We want to solve the pandemic as a whole so we can all get back to our normal lives.
What it does
A.C.C.T.S Automated Comprehensive Contact Tracing System
How does it Work?
ENTRY SYSTEM
Each establishment will be equipped with a smartphone or any type of scanner that can be bought at a low cost that has the ability to read QR code or bar code. This can be done for free using a smartphone app and using the smartphone as a scanner. The data will then be stored in a database wherein it could be accessed. This means that it will be possible to determine when and where a person was at a particular time and who did he have in contact with at that certain time.
ID SYSTEM
Every person will have an ID. There will be two types of IDs for flexibility. The proposed ID will contain basic information including family members, name, age, address, and contact number. The first type of ID will just be a QR code or bar code that could be saved as an image on the phone. Everyone doesn’t have smartphones and so they can be given a laminated copy of a printed picture of their QR code or bar code. This approach was chosen because little to no money will be spent on the ID.
SEARCH SYSTEM
All of the entry and exit data of every person in stores within the city will be stored in the database that could be accessed by the system. For example, Jhulian went to Sm Hypermarket from 3 pm-4 pm, Dwight went there from 3:30 pm - 4:30 pm and Lance went there from 4:pm-5 pm. Let’s say that Jhulian was tested the next day and it turned out that he was COVID-19 positive. The database will then be updated with his status as positive.
Once the name Jhulian Batul was searched on the system, it will show everyone that had been in the same place as him as well at the same time. In short, Jhulian was in the same place as Dwight. That means Dwight would then be a PUI. However, Dwight also interacted with Lance. Lance did not interact with Jhulo but he interacted with Dwight who is now a PUI. Although there is a low probability, there is still a chance that Lance might have been infected. This is where the probability system comes in.
PROBABILITY SYSTEM
There will be a scale that will determine the degree of possibility that someone had been infected. This will include very high, high, low, mild, very mild. The terms first contact, second contact, third contact, and so on will be used for explanation to avoid confusion. In this case, Dwight is a first-contact, while Lance is a second-contact. In the system, Dwight’s possibility status will be labeled “very high” and Lance will be labeled as “high”. Those who were in the same place and time as Lance who did not come in contact with the COVID-carrier will then be labeled low.
Why is this important? The system will help health professionals determine who must be tested first and who is the top priority to the least. The targeted testing becomes more systematic and in this way, we will be able to save test kits and be able to reach more that has very high chances of being positive.
SMS SYSTEM
Going back to the example, once the status of Jhulo had been updated to positive, the built system will automatically message the cellphone number of everyone who had been at the same place and time with him. This will include the first contact up to the fifth-contact. They will be immediately messaged that they should observe home quarantine since they are now a PUI. Their data will automatically be sent to the local government unit as a PUI. It is possible to message them since the QR code that was made contains their information including cellphone number and address.
SIGNIFICANCE
This system will be able to effectively trace everyone who might have been infected with COVID and is symptomatic. In a maximum of 3 weeks, the curve can be effectively flattened in each city if this is to be adapted. It also has the capability of preventing a second and third wave. What’s more amazing about this is that it becomes a preventive measure for future outbreaks or pandemic. Once this had become adapted on a national level, it would even protect us if ever a pandemic occurs again and an infected person from another country would have traveled to ours.
COSTING
The system will only cost little to nothing. This is because it utilizes QR codes which could either be printed or saved as an image on the phone. The establishments, on the other hand, can use their phones to scan the QR wherein the data collected would be saved in the online database.
How we built it
For the entry/exit system we had used IFTTT. We used a webhook and turned it into a QR trigger. Through that, every time that the QR had been scanned, the data attached to it will automatically be added to the database. This is also helpful because establishments won't need to buy scanners and can use their phones for scanning. For the application and web dev, we used Android Studio and VsCode.
Challenges we ran into
The only challenge we had was time. This is because the telecommunication signals are weak and that makes it hard to communicate with the team members. We also discovered the hackathon just yesterday so we only had 26 hours to do the system. We were not able to integrate the SMS system because we didn't have much time left. We wish we had more time to polish the system since we just joined one day ago.
Accomplishments that we're proud of
We had already reached out to government officials. This system will be able to help third world countries with limited budgets and finish contact tracing within a month if implemented. Previous Accomplishments of the team: 2 International Gold Medal Science Fair 2 International Bronze Medal Science Fair 2 National Student Scientists Medal 1 World Research Conference Invitee (Abstract Paper Entry) 1 National Student Research Conference Invitee (Abstract Paper Entry) 1 National Business Innovation Award 1 National Business Innovation Finalist 1 Regional Science Fair 1 Judge at International Robothon Competition (Southeast Asia) 1 3rd Place Holy Angel University and SunMoon University Autonomous Car Design(International Adventure Design) Finalists at AnimoLabs 1 2nd Place Holy Angel University and SunMoon University Autonomous Car Design(International Adventure Design)
What we learned
We had learned a lot of shortcuts that can be used in this hackathon. We had also learned a variety of new skills.
What's next for A.C.C.T.S (Automated Comprehensive Contact Tracing System)
We have contacted the local government, looking to implement it. Once it works well, we will publish it as a paper so that it can be a preventive measure that can be adapted by the world. It has the capability to end the first wave in less than a month, prevent a second and third wave. It is also good not just for first-world countries but works really well with third world countries since it won't cost that much.
Built With
- android-studio
- database
- ifttt
- vscode
- webdev



Log in or sign up for Devpost to join the conversation.