Inspiration
We love working with 3D, so this is the perfect challenge!
What it does
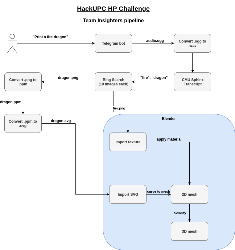
Basically, creates a 3D model from a voice command... magic!
How we built it
We LOVE opensource techs like Linux, Blender and Python. And Telegram!
Challenges we ran into
Essentially format transformations (.ogg, .ppm, ...) and the Blender API was a bit tricky too.
Accomplishments that we're proud of
Have a full working pipeline involving many different technologies.
What we learned
How to import SVG and PNG files to Blender, apply modifiers to a mesh, use the Bing API, audio transcription, Telegram API using audio files....
What's next for 3D printing using Blender and online image search
Maybe use some AI to smooth the results....
Log in or sign up for Devpost to join the conversation.