Einführung
Aufgrund der Corona Epidemie und daraus folgenden Ausgangssperren kam es bei deutschen Unternehmen zu enormen Umsatzeinbrüchen. Davon sind insbesondere Kleinbetriebe hart betroffen. Laut dem Institut für Mittelstandsforschung Bonn sind derzeit 3.47 Mio. kleine und mittelgroße Betriebe in Deutschland existenzbedroht. Als Reaktion auf diese Entwicklung haben der Bund und die Länder unterschiedliche finanzielle Unterstützungsprogramme angekündigt und teilweise umgesetzt.
Die Herausforderung
Die angebotenen Finanzierungsmöglichkeiten sprechen allerdings verschiedene Zielgruppen unter den Selbstständigen und Kleinbetrieben an und haben unterschiedliche Anforderungen. Zudem ist für betroffene Unternehmen dieser Dschungel an finanziellen Förderprogrammen intransparent und unübersichtlich, sodass es den Betroffenen schwer fällt, die für sie passenden Förderprogramme zu identifizieren und den auf ihre Bedürfnisse zugeschnittenen Antrag zu stellen.
Wie kann der Prozess der finanziellen Unterstützung - von der Identifizierung des richtigen Förderprogramms bis hin zur Antragstellung für Selbstständige und kleine Betriebe vereinfacht werden?
Unsere Lösung
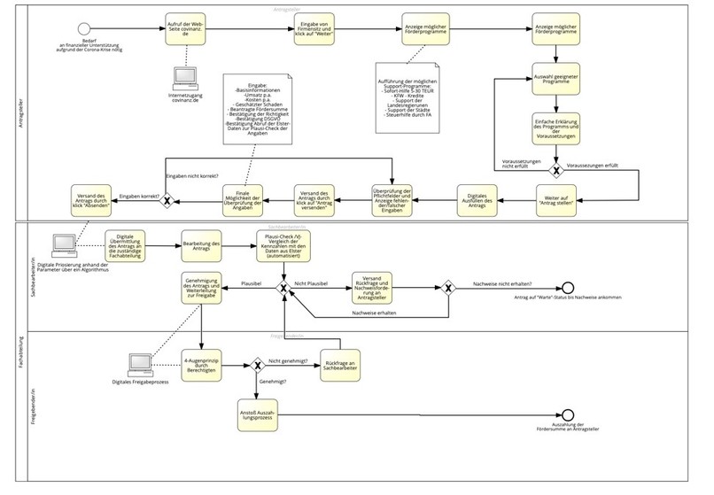
Die Plattform CoVinanz bietet allen betroffenen Kleinbetrieben die Möglichkeit an, die für Sie passenden finanziellen Unterstützungsmöglichkeiten auf einem Blick zu sehen, die passende Fördermöglichkeit je Bundesland auszuwählen und den Antrag einfach, schnell und benutzerfreundlich direkt über eine digitale Plattform zu stellen.
Die Schaffung der Plattform CoVinanz bietet allen betroffenen Kleingewerben während der Corona Krise folgenden Mehrwert: Schnelle, einfache und benutzerfreundliche digitale Antragstellung der bundesweiten finanziellen Förderprogramme. Damit tragen wir gleichzeitig zur Existenzsicherung von betroffenen Kleinbetrieben bei. Unter anderem soll eine positive Folge sein, die Zahl der vorübergehenden Arbeitslosigkeit abzumildern.
Beispielfall “Familienbäckerei Beckenbauer in Bayern”
Frau Anne Beckenbauer (45) betreibt die Familienbäckerei Beckenbauer seit über 3 Generationen. Sie und ihre drei Mitarbeiter beliefern den Kreis Oberpfalz in Bayern täglich mit frischen Brötchen und weiteren Brotbackwaren. Seit der Ausgangssperre der Coronakrise ist ihr Umsatz um ganze 80% gefallen. Auch ihre finanziellen Rücklagen reichen nicht mehr aus, um die laufenden Kosten zu decken. Vor kurzem musste sie erst einen neuen Ofen bestellen, der sie reichlich finanziell belastet hat.
Die Familienbäckerei Beckenbauer benötigt dringend finanzielle Unterstützung. Ihre erste Anlaufstelle ist die Plattform CoVinanz der Bundesregierung. Auf der Plattform CoVinanz sieht Frau Beckenbauer auf einem Blick, welche finanziellen Unterstützungsmöglichkeiten sie in ihrem Bundesland vom Staat zur Verfügung hat. Sie kann auf einfachstem digitalen Weg schnell ihren Antrag stellen. Hierzu gibt sie ihre erforderlichen personenbezogenen und betriebsbezogenen Daten ein und versendet den Antrag mit nur einem Klick.
Die Rechnung für die Familienbäckerei Beckenbauer sieht wie folgt aus: Der monatliche Umsatz von 30.000 EUR ist aufgrund Wegfall von Kundschaft auf 6.000 EUR zurückgegangen ist. Die laufenden Kosten der Familienbäckerei liegen weiterhin bei 20.000 EUR. Demnach hat Frau Beckenbauer einen Liquiditätsengpass von mindestens 14.000 EUR pro Monat. Sie weiß, dass diese Coronakrise mit einer Ausgangssperre von mindestens einem Monat in Bayern verordnet ist. Frau Beckenbauer ruft unverzüglich die Homepage CoVinanz auf, gibt ihre Daten ein und sieht auf einem Blick, die Möglichkeit der Corona-Soforthilfe in Höhe von 5000 EUR, die sie ganz einfach beantragen kann. Da dieser Zuschuss ihren finanziellen Engpass nicht vollständig kompensieren kann, entscheidet sie sich zusätzlich für die zweite Unterstützungsoption den “Stabilisierungskredit”. Beide Anträge kann Sie problemlos über CoVinanz mit den entsprechenden Ausfüllhilfen mit nur einem Klick stellen.
Nach nur wenigen Tagen ist ihr Antrag auf “Corona-Sofort-Hilfe” und “Stabilisierungs-Kredit” gewährt und die Familienbäckerei ist für die Corona-Krise finanziell abgesichert.



Log in or sign up for Devpost to join the conversation.