Inspiration
Futuristic thinking/spy movies.
What it does
When you take a picture of a 2D floor plan with your phone, a 3D model pops up on your phone.
How I built it
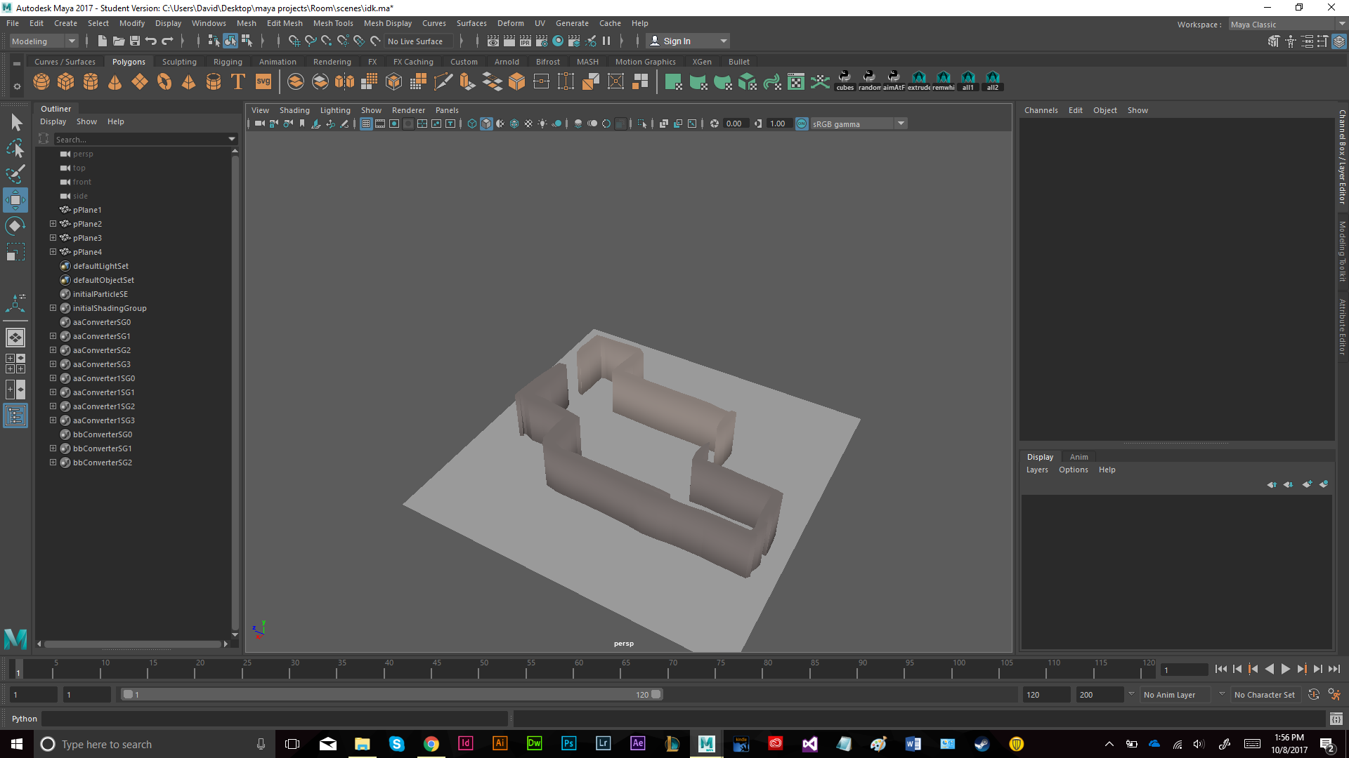
It was all using scripts within Maya
Challenges I ran into
Not a lot of people have experience in scripting with Maya, and it was pretty hard to find consistent information and tutorials on how I can accomplish my tasks. Maya had a link to every single command in MEL, and I just sifted through until I got what I wanted.
Accomplishments that I'm proud of
Having it actually work! I can import a picture onto Maya, import it as a mesh, delete the white space, extrude it, and then export it back onto my phone all using scripts within Maya.
What I learned
Maya is a very versatile 3D modeling software but WHY IS IT SO HARD TO USE.
What's next for 2.5D
Having it in AR, where I can just hover over a 2D model of a floor plan and then the 3D model pops on in real time.
Log in or sign up for Devpost to join the conversation.