Gesellschaftlicher Mehrwert
Für Tierbesitzer*innen ist die häusliche Quarantäne oder ein stationärer Aufenthalt in einer Pflegeeinrichtung mit großen Problemen verbunden. Gerade ältere Mitbürger*innen haben manchmal wenig soziale Kontakte und können ihre Haustiere im Notfall nicht unterbringen. Schon jetzt sind städtische Tierheime und kommerzielle Pflegeeinrichtungen für Haustiere überlastet. QuaranTiere.de soll dieses Problem lösen, in dem es freiwillige Pflegestellen und ambulante Haustierbetreuung vermittelt.
Innovationskraft
Anders als die Gruppenfunktionen in sozialen Netzen oder ähnlichen Portalen bietet QuaranTiere.de eine extra für die zeitweise Vermittlung von Pflegestellen ausgelegte Filterfunktion (z.B. räumliche Nähe, Verträglichkeit mit anderen Tieren, etc.) an. Menschen in Not können so schnell einen geeigneten Pflegeplatz für ihre Haustiere finden. Andersherum können sich auch Freiwillige mit Pflegestellen oder anderen Angeboten (Gassi-Gehen, Füttern) bei Tierbesitzer*innen melden. In dringenden Fällen, zum Beispiel wenn ein*e Tierbesitzer*in ins Krankenhaus muss, können die Annoncen als Notfall markiert werden, so dass Pflegestellen schnell Hilfe anbieten können. Für Tierbesitzer*innen ohne Internetzugang wird außerdem eine Hotline angeboten, bei der sich freiwillige Mitarbeiter*innen von Zuhause aus aufschalten, die Daten der Anrufenden aufnehmen und auf der Plattform online stellen.
Skalierbarkeit
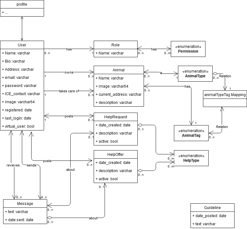
Die Entwicklung der Software hinter QuaranTiere.de wird unter dem Namen PetHelp geführt. PetHelp ist dockerisiert und kann via Kubernetes oder ähnlicher Container-Orchestrierungssysteme horizontal skaliert werden. Als Datenbank-Backend kann z.B. MySQL/MariaDB, PostgreSQL oder Oracle genutzt werden. Alle genannten DBMS können in einem Clusterverbund arbeiten, so dass auch hier eine Skalierung möglich ist. Außerdem kann eine eigenständige Instanz von PetHelp für jedes Land aufgebaut werden, da PetHelp komplett OpenSource (AGPLv3) und free-to-use ist.
Fortschritt während des Hackathon
Wir sind ein Team von 10 Leuten, die über #WirVsVirusHack das erste Mal zusammen arbeiten. Im Laufe des Hackathons haben wir zunächst mögliche Problemlösungen gebrainstormed und unsere Arbeitsstrukturen aufgesetzt. Kriterien waren: wer bringt welches Skillset mit und wie kriegen wir das in 48 Stunden aufgesetzt? Nach einem Commitment auf einen MVP-Funktionsumfang wurden Wireframes und erste User-Stories entwickelt. Es bildeten sich Teil-Teams für die Entwicklung des Front- und Backends, in welchen Technologieentscheidungen (z.B. Django für das Backend, Vue.js für das Frontend) getroffen wurden und mit der Implementierung begonnen wurde. Das Backend bietet zum aktuellen Stand der Entwicklung Authentifizierung, eine API mit CRUD-Methoden für die bereitgestellten Ressourcen und eine Anbindung an Geocoding-APIs zum Auflösen von Adressen zu Geo-Koordinaten.
Das Frontend bietet Views für die meisten benötigten Seiten. Die Landingpage beinhaltet bereits ein umgesetztes Screendesign. Die Registrierung und Anmeldung sind bereits möglich. Die Anbindung des Frontends an die Backend-API ist teilweise umgesetzt.
In einer internen Abstimmung entschieden wir uns für den zielgruppengerechten Namen 'QuaranTiere'. Die Domain-Anmeldung für QuaranTiere.de ist bereits erfolgt, eine provisorische Startseite und eine E-Mail-Adresse sind freigeschaltet.
Mit Hilfe von Figma und Google Docs hat sich das Team Gedanken über die Inhalte gemacht und diese in Bild und Ton zusammengefasst. Dabei legten wir Wert darauf, dass das Video einerseits für die Anwender*innen ansprechend ist, aber auch einen kurzen Überblick über die Idee hinter QuaranTiere.de bietet.
Für das weitere Arbeiten an dem Projekt als Team wird derzeit eine Kommunikationsinfrastrukur aufgesetzt.
Verständlichkeit der Lösung
Die Plattform QuaranTiere.de soll in der Corona-Krise auch diejenigen Menschen erreichen, die nicht so internetaffin sind. Dies betrifft insbesondere, aber nicht nur, ältere Menschen, die durch das Corona-Virus besonders gefährdet sind.
Darüber hinaus ist die Plattform open-source und skalierbar, damit die Lösung auch für User*innen in anderen Länder nutzbar ist.
Zielvorgaben für die Plattform sind: -einfach zu bedienen -praktische Filterfunktionen z. B. nach örtlicher Nähe, Tierart, Verträglichkeit, Sachkundenachweis -integrierte telefonische Hotline-Funktion






Log in or sign up for Devpost to join the conversation.