GrenzExpress
Demo
Eine Demo befindet sich unter http://grenz.express
Problem
Während der Corona-Krise werden Grenzkontrollen immer weiter verschärft, um eine Ausbreitung des Virus zu verlangsamen. Ineffiziente Kontrollen führen teilweise zu sehr langen Staus und damit zu gesundheitlichen Risiken für Fahrer. Außerdem bringen Papierformulare und lange Kontrollzeiten Übertragungsrisiken für das Grenzpersonal.
Lösungsansatz
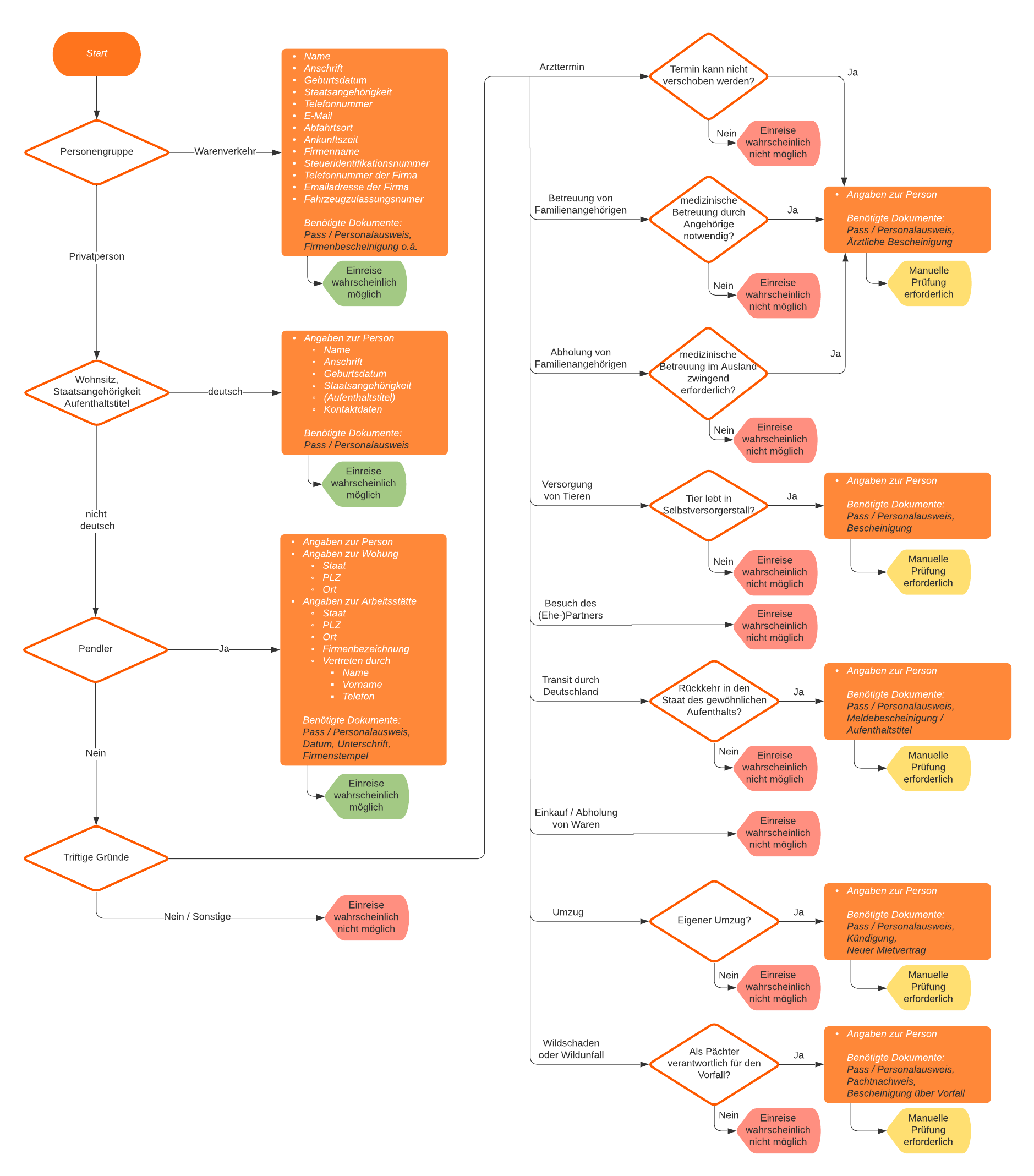
Wir stellen ein Konzept in Form einer Progressive Web App vor, welches versucht die Grenzstaus zu verringern. Wir fokussieren uns dabei auf die Einreise nach Deutschland, da für die Ausreise das jeweils andere Land zuständig ist.
Bürger im Privat- und Warenverkehr geben ihre personenbezogenen Daten in die App ein. Diese werden verschlüsselt und zentral gespeichert. Der Nutzer erhält ein direktes Feedback, ob eine Grenzübertritt möglich ist (z.B. bei Wohnsitz in Deutschland). Dabei richten wir uns nach den Richtlinien der Bundespolizei (Stand 20.03.2020).
Möchte der Nutzer einreisen, lädt er die Daten hoch und erhält einen QR-Code, welcher einen Link zu den verschlüsselten Daten und den Schlüssel enthält. An der Grenze wird der QR-Code von einem Beamten eingescannt, welcher anhand der Daten entscheiden kann, ob eine Einreise möglich ist, oder welche Dokumente noch genauer überprüft werden müssen (z.B. Bescheinigung für einen Arzttermin).
Die Reduzierung der Staus erfolgt dabei an zwei Anlaufpunkten:
- Verringerung des Andrangs an den Grenzen durch vorherige Aussortierung und
- Schnellere Abarbeitung von Einreisenden nach Deutschland an den Grenzen. Auch werden durch die Verkürzung von Kontrollzeiten und eine kontaktlose Kontrolle durch QR-Code-Scan Übertragungswege für das Virus minimiert. Die gesamte Konzeption und Codebase wurde während des Hackathons im Team erstellt.
Kerngedanken
- Das System will keine Gesamtlösung bieten, sondern ersetzt nur einen kleinen aber wichtigen Teil der Grenzkontrollen: Manuelle Papierformulare durch Digitale Formulare. Die Entscheidung, ob eine Einreiseerlaubnis erteilt wird liegt nach wie vor beim Grenzbeamten. So kann die Effizienz der Grenzkontrollen erhöht werden, während das übergeordnete System keine massiven Änderungen erfährt.
- Intuitive Nutzung: Durch Entwicklung einer Progressive Web App, also einer Website, muss keine App installiert werden. Auch bleibt die Verschlüsselungskomponente vor Nutzer und Grenzpersonal versteckt.
- Privacy by Default. Da unsere Architektur auf End-to-End-Encryption basiert, ist ein Auslesen von personenbezogenen Daten und eine Erstellung von Nutzerprofilen im Hintergrund nicht möglich. Dies schließt auch einen etwaigen Missbrauch der App außerhalb von Krisenzeiten aus.
- GPLv3 Lizenz: So bleibt unser Projekt Open-Source und Änderungen an der Codebase sind transparent.
- Da die für das Deployment der App benötigten Ressourcen linear zur Anzahl der Nutzer steigt und eine recht einfache Projektarchitektur vorliegt, sollte die App problemlos skalieren.
- Dokumentation ist vorhanden und auf dem neuesten Stand. So kann gezielt am Projekt weitergearbeitet werden.
Ausblick
- Für eine effiziente Weiterentwicklung werden von offizieller Seite Aussagen über den Status Quo der Grenzkontrollen benötigt (siehe “Offene Fragen”). Zusätzlich muss in Kenntnis gebracht werden, ob unser System bei der Bundespolizei Anklang findet. Eine Kontaktaufnahme während des Hackathons war leider nicht möglich.
- Falls sich die Richtlinien der Bundespolizei zur Einreise ändern (z.B. Aufhebung bestimmter Einreisebeschränkungen) ist es gerade für Privatpersonen sinnvoll diese Änderungen in unserem Direktfeedbacksystem aktuell zu halten. Auch hier wäre eine Zusammenarbeit mit offiziellen Stellen sinnvoll.
- Ein Zusammenschluss mit Informationsabgleichssystemen (z.B. easyPASS) ist denkbar, um Identität des Nutzers sicher zu stellen. Inwiefern das mit unseren Datenschutzgrundsätzen vereinbar ist und auf welche Kompromisse man sich einlassen muss ist noch zu klären.
- Es ist sinnvoll Kontakt zu den anderen Gruppen, die das gleiche Thema bearbeitet haben, aufzunehmen, um andere Perspektiven zu erlangen und das Beste aus jedem Projekt zu extrahieren.
Links
- Ausführliche Informationen zum Projekt mit genauerer Projektbeschreibung, Offenen Fragen und User Stories
- GitHub Repository
- GrenzExpress Demo
Log in or sign up for Devpost to join the conversation.