The problem
Youtube, or refurbishing your resume? That run, or a Netflix rerun?
So how do we make it easier to achieve our long-term goals in an endless stream of urgent tasks? How do we bring together people with the same ambitions?
We interviewed other people. The biggest problems that people have while trying to stay productive is prioritization. Traditional productivity systems like to-do lists and calendars naturally lead to people putting urgent tasks first, holding off their ambitions indefinitely. When people don't work in the long-term, they face chronic busyness and unfulfillment. People who have grand plans for the future (like starting a business or learning French) feel bogged down by the day-to-day!
We combined our knowledge of psychology and human-computer interaction to solve these problems.
The solution
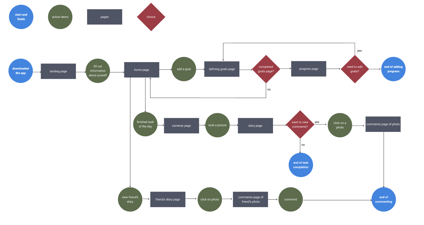
Gamification, collaboration. Every day, 15 Minutes tells you to take one step toward a long-term goal at a specific time. You get points for completion!
At the beginning of the month, you put money into a group pot. If your team reaches their point goal for the month, you'll get the money back (and a bonus too!). If not, your team loses the pot. The group keeps everyone accountable! Friends can check on each other's progress by browsing the pictures that they submit to verify they're on task! And you're left with the satisfaction of seeing the tangible progress you've made each day toward your dreams.
How we built it
We designed a working prototype in Figma and programmed all of our assets and progress trackers in JavaScript!
All we have to do now is convert our Figma design to HTML/CSS, incorporate JavaScript assets, and connect this to the back-end with REST.
We came in with zero backend experience and created a fully functioning server and database on Firebase. Our mentor Ricky helped us start from scratch so that we could connect a React Native Expo App on our Localhost. We hope to expand upon this database to take in user photos in the future, to accompany the journey each user takes in trying to reach their long term goals. We also setup an alternative backend using Express and Sqlite. To see a working video of the backend, please go to: https://youtu.be/aVzHpXwNrOQ
Accomplishments
We learned at rocket speed. Express, Firebase, HTML, CSS, Javascript, SQL, REST, EXPO, React-Native, Node, what a server was? You name it. And we're sure as hell proud of it.
Links
Github Repos https://github.com/SophiaDeGennaro/Technica-2020 (Express backend) https://github.com/gkim65/Technica-2020-15minutes (Firebase backend)







Log in or sign up for Devpost to join the conversation.