Inspiration
Die Datenspende wird dazu geschaffen allen Mitgliedern unserer Gesellschaft einen einfachen und komfortablen Fragebogen zu deren Symptomen zugänglich zu machen. Es ist keine Anmeldung erforderlich. Alle Daten werden komplett anonym gesammelt. Das handliche Design ist von unterwegs auf dem Mobiltelefon oder einfach über den Internetbrowser daheim zu erreichen.
Es gilt möglichst viele Menschen zu erreichen - dafür ist keine Raketentechnologie notwendig!
Die einfachen Fragen ermöglichen das Sammeln einer breiten Datenstruktur über COVID-19-Symptome, welche Tag für Tag von allen täglichen Beiträgen der Teilnehmer ein neues Bild über die gesundheitliche Lage darstellen kann. Klar ist, dass diese Daten ein selbsteingeschätztes Bild von allen Teilnehmern für alle Teilnehmer gibt. Jedoch soll ein möglichst großes und aktuelleres Bild, wie bisher, angestrebt werden hinsichtlich der Symptom-Verbreitung innerhalb von Deutschland. Deshalb möchten wir alle ermutigen die Angaben zu den Symptomen wenn möglich auch täglich hier einzugeben.
Idealerweise haben wir zusammen bald mehr Informationen über uns gesammelt als wir heute wissen wie z.B haben wir tendenziell sehr viel mehr Fälle an erhöhten Fieber, starken Husten oder Gliederschmerzen. Sind es vergleichsweise in einer Woche schon sehr viel weniger Beschwerden? All diese Daten können bereits heute schon nicht über das Gesundheitssystem erhoben werden.
Je mehr mitmachen und desto höher die Bereitschaft dazu da ist täglich die eigenen Symptome über die Datenspende zu erfassen, desto besser werden wir auch sehen können wie weit wir dem gemeinsam Ziel vom Abflachen der Kurve vielleicht schon gekommen sind.
What it does
Ziel ist es der Bevölkerung eine leichte, komfortable Möglichkeit zu geben ihren aktuellen Zustand sich selbst zur Verfügung zu stellen. Es wird einfache Pflichtfragen und mehrere optionale Fragen geben, welche einfach wie in einem Gespräch gestellt werden. Die Hoffnung liegt darin eine möglichst hohe Teilnehmerzahl zu erhalten - so wird die Hemmschwelle in jeder Form so niedrig wie möglich gehalten. Diese Daten werden daher in anonymer, gesammelter und roher Form von jedem Interessierten nützlich sein. Dadurch sollen sich weitere Möglichkeiten ergeben und das aktuelle Bild flächendeckender, aktueller und natürlich auch größer werden.
Maßnahmen um eine hohe Beteiligung zu erhalten:
- Komplett anonyme Frage
- Standort nur unscharf auf Stadt- oder Gemeinde-Ebene (keine Koordinaten!)
- Weniger Kernfragen
- Einfache UI
- Mobile Webseite und keine installation notwendig
- Eingabe für dritte möglich (Oma/Opa etc.)
Mit den genannten Maßnahmen soll ein Überblick über die aktuelle Gesundheitslage ermöglicht werden
How I built it
Code findet Ihr auf GitHub hier
Ziele der technischen Architektur
- Es soll möglichst weniger Aufwand in den Aufbau und Betrieb der Infrastruktur investiert werden
- Die Kosten sollten bei Nichtnutzung möglichst gering sein
- Die Anwendung soll für weniger technisch versierte Personen nutzbar sein
- Für den Zweck der Datenanalyse sollen regelmäßig aggregierte Datensätze bereitgestellt werden.
Die Anwendung besteht aus einer (statischen) Webseite/Formular welche aktuell nur auf Bootstrap basiert und AWS S3 und sowie CloudFront gehostet wird. Alle Ergebnisse werden anschließend über eine REST API geschickt. Die API selbst basiert auf AWS Lambda und API Gateway, wobei die Funktionen in Python entwickelt werden. Alle erhaltenen Daten werden anschließend auf AWS S3 gespeichert und asynchron in CSV Dateien zum Abruf und zur weitere analyse überführt.

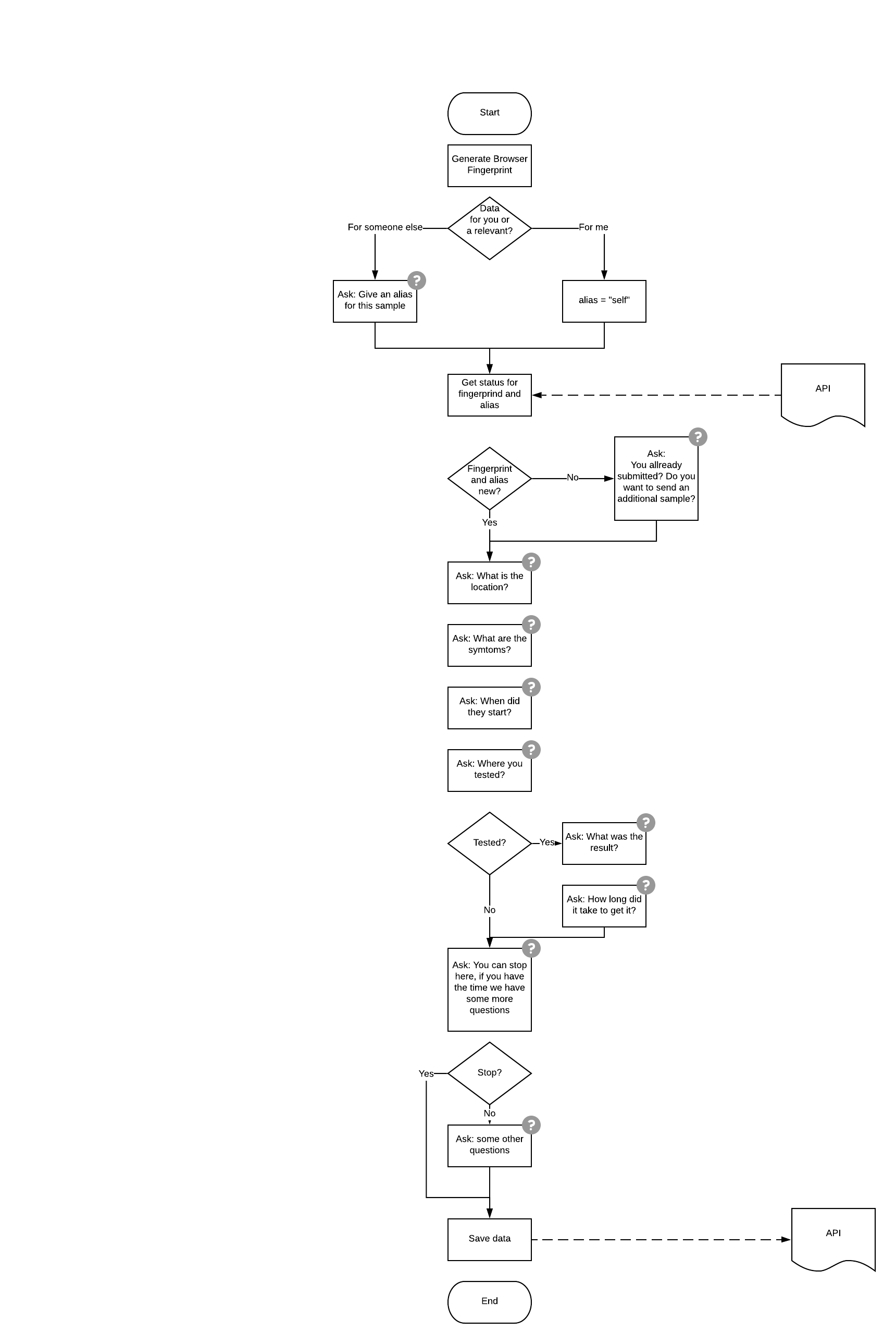
Die Datenerhebung
Der Prozess der Datenerhebung soll etwa wie folgt abgebildet werden.

Challenges I ran into
N/A
Accomplishments that I'm proud of
Erstellen eines lauffähigen Prototypen.
What I learned
Adobe XD zu nutzen.
What's next for 01_008_coronatracking_datenspende
Die Anwendung benötigt noch etwas Feinschliff bevor diese live genommen werden kann:
- Neue Funktionen
- Bei wiederholter Abgabe, sollten die Daten des letzten males angezeigt werden.
- Bessere Verifizierung der Abgaben
- Distanz Location zu Geolocation der IP
- Absicherung gegen Scripts mit CSRF
- Qualitätsmanagement
- Erstellen von Unit-Tests
- Entwicklungs-Umgebung bereitstellen
- Integration in einen CI/CD Porzess
- Timen der Aggregierung
- Update des Index der Datensätze
Log in or sign up for Devpost to join the conversation.