Devpost
Participate in our public hackathons
Devpost for Teams
Access your company's private hackathons
Grow your developer ecosystem and promote your platform
Drive innovation, collaboration, and retention within your organization
By use case
Blog
Insights into hackathon planning and participation
Customer stories
Inspiration from peers and other industry leaders
Planning guides
Best practices for planning online and in-person hackathons
Webinars & events
Upcoming events and on-demand recordings
Help desk
Common questions and support documentation
AI Researcher
Introducing a new paradigm in ad-generation, where we are going to replace archaic ads, which degrade the user experience, with something that is implicit and more personalized
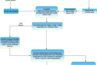
Convert any research paper + code into beautiful, animated explainer videos: Ready to publish on Grokipedia (Research).Just Research-In, Education-Out.
An agent tries to improve itself on tasks its weaker by outsourcing annotated data from humans and paying them in return for it.
Learn new languages the old fashioned way. Actually talking them in a social setting.
Customized recommendations based on CSR - An Ad-Service as an offset of Perception and Navigation models in Intelligent Cars
Want trading strategies to multiply your money in stocks? You are in the right place
Project is aimed to develop an AR application which can improve children knowledge about various illness and can help achieve certain goals to improve their lifestyle.
Reverse engineering ML learnings is gonna be a novel thing!
A language processing transformer based web application with a potential solution for ESG based page ranking for search engines.
Our idea can change the indexing for web searches, imagine a search engine for only companies with high Environmental, Social, and Corporate Governance metrics.