Devpost
Participate in our public hackathons
Devpost for Teams
Access your company's private hackathons
Grow your developer ecosystem and promote your platform
Drive innovation, collaboration, and retention within your organization
By use case
Blog
Insights into hackathon planning and participation
Customer stories
Inspiration from peers and other industry leaders
Planning guides
Best practices for planning online and in-person hackathons
Webinars & events
Upcoming events and on-demand recordings
Help desk
Common questions and support documentation
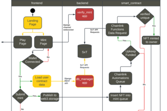
Decentralizing NFT metadata verification
Chainlink Automation and Functions utilize Space and Time API calls to mint NFTs when its metadata fits within tolerances specified.
Securely interacting with hardware-enabled environments
Kart-themed arcade game controlled by scripts placed on IPFS, CIDs stored on-chain, and executed in an external adapter publishing messages on an MQTT broker.
Smart Contracts as MQTT Clients through Chainlink External Adapters