UniChat - Chat Beyond Barriers
Introduction
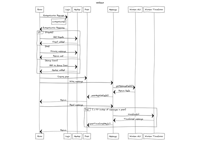
A MEAN stack web app which lets users chat with each other either or in a group either privately or publicly in their native language. With a choice of 15 languages to choose from, chatting especially with a multicultural crowd has never been easier. Messages are translated as per user's preferred language and have associated sentiment analysis alongside to give a better idea of the tone of the message as translations today aren't perfect.
Active Link
Technologies
- One-click login using Facebook and Google
- Password recovery using Twilio SMS
- Language translation using IBM Watson Language Translator
- Sentiment analysis using IBM Watson Natural Language Understanding
- Platform: MEAN - MongoDb, Express.js, AngularJS, node.js
Languages Supported
- English
- Chinese
- Traditional Chinese
- French
- Italian
- Arabic
- Portuguese
- Japanese
- Korean
- Turkish
- Polish
- Spanish
- Dutch
- German
- Russian
Check out the demo video
Citations
Animated SVG Login: Darin Senneff TweenMax library
Bugs and Feedback
For bugs, questions and discussions please use the Github Issues.

Log in or sign up for Devpost to join the conversation.