-
-
MESA Lobby Logo, designed by Loraelyne Gapasin
-
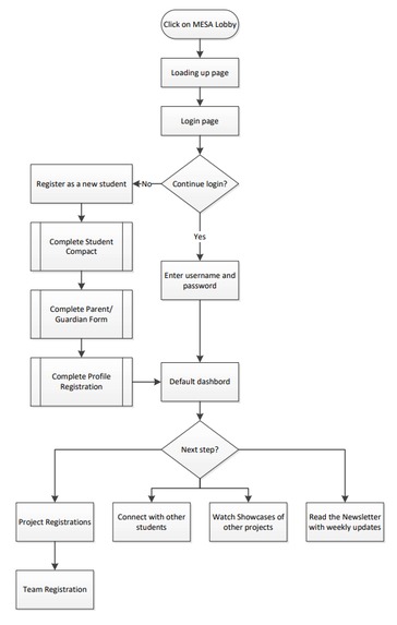
MESA Lobby Flowchart, designed by Serena Chen
-
MESA Lobby Initial Sketches, designed by Vennela Jonnala
-
XCode Mockup: Login, designed by Vennela Jonnala
-
XCode Mockup: Individual Registration, designed by Vennela Jonnala
-
XCode Mockup: Student Dashboard, designed by Vennela Jonnala
-
XCode Mockup: Showcase, designed by Vennela Jonnala
-
XCode Mockup: Newsletter, designed by Vennela Jonnala
-
XCode Mockup: Connect, designed by Vennela Jonnala
Inspiration
As you all may know, MESA is an organization that consists of dozens of administrative members and hundreds of students, with more joining every year. With such a large group of students, administrative tasks and errors are bound to multiply. This year, our MESA advisor Ms. Kerr had to not only contact every student to ensure they knew about the sign-up process, but also individually meet with many to check that their forms were completed on time. Students were unable to access the status of each step and check that their information was in, or sign up for MESA without checking dozens of resources. Some students were shy and didn’t know enough people in MESA to make a team for competitions, ultimately dropping out of the club altogether. Additionally, many students missed out on Ms. Langford’s fun Kahoot games and interesting opportunities because they didn’t check the announcements in time. To rectify the communication issues within the MESA chain of command, we sought to make an app that could increase the efficiency of the process.
What it does
MESA Lobby unifies all MESA program activities and solves the communication issues between MESA students, advisors, and coordinators. The app shows steps for projects and material submissions, displays announcements from organizers, and showcases all projects, teams, and results, among other features.
How we built it
We put a lot of thought into the front end of the program, especially the graphics. We decided to keep the style clean and minimalistic, to show MESA’s connection with technology, and designed a logo in MESA’s distinctive red, black, and white that emphasizes the collaborative energy in the community. While we used XCode to create our mock-ups, we decided to use StudioCode to create a prototype of our app first. While StudioCode does not have the aesthetic range of XCode, it allowed us to create a rough workflow, which is demonstrated in the video.
Challenges we ran into
Because of the tight time constraints, we were unable to perfect every aspect of the MESA Lobby Demo. While we planned to create the app entirely with XCode, which had a wider variety of features, its difficult user interface forced us to turn to StudioCode, which has more rudimentary features. There are some bugs in the demo we didn't have time to smooth out, but ultimately it shows the general workflow of the app.
Accomplishments that we're proud of
We're pretty proud of our entire app! Not only did we code a semi-functioning app within three days, we also worked fantastically together to make a cohesive and aesthetically pleasing presentation.
What we learned
Many of us learned new platforms; Vennela used XCode for the first time, while I familiarized myself with StudioCode. We discovered that apps are much more difficult to create than they seemed, and that the mockups and designs created by Vennela and Loraelyne are invaluable.
What's next for The MESA Lobby
By August 2022, when the school year starts, we plan to convert the app completely from StudioCode to XCode and put it on the AppStore. If feasible, we will also create a loading page to improve the user interface, and a widget mode for daily updates and easy access from the home screen. We will fully create the Administrative Mode for coordinators. Lastly, we hope to add a MESA mentoring tab, so students can schedule meetings with coordinators during a few hours a week to ask questions about events and opportunities. By December 2022, when the MESA registration process officially closes, MESA members will be completely integrated. With the creation of a database for existing students and the collection of resources in one place, MESA will be more efficient than ever. Throughout the next school year, we will keep an eye out for feedback from students and adjust our app accordingly.

Log in or sign up for Devpost to join the conversation.