## Inspiration 🧠
PROBLEM:
COVID-19 has put unusual and extraordinary strain on communities and social safety nets—including but not limited to food banks/shelters. As a result of the pandemic and increasing costs of living, as well as inflation being at an all time high, the demand for food insecurity continues to surge, consequently making charitable organizations flooded with donations. When many lack the funding to provide competitive salaries, are regularly understaffed and oversubscribed (even in normal times, which makes it tough for their executives and management teams to allot time for strategic planning), and are heavily dependent on volunteer labor, which can fluctuate, especially by the season, it's no surprise that food banks and the community they serve, ultimately bear the brunt This vicious cycle has engendered new logistical problems with transportation and storage space, while exacerbating existing ones, such as the ability to hire and retain talent. Additionally, factors such as distance/locations of food banks/shelters, and shame associated with not being able to provide for one’s family (esp if they once were), simply add to the anguish of the human stories behind the nonprofit’s challenges.
If ever, there was a time for optimizing efficiency in food banks’ operations, IT IS NOW
SOLUTION: One powerful lever available to food banks? Warehouse Optimization. The McKinsey&Company (managing consulting firm) estimates that food banks can improve by at least 20% to 30% by streamlining their warehousing—a huge step toward meeting the soaring needs of the communities they serve. But the best part perhaps, is that it does not require either additional staff or costly expansions of facilities.
## What it does 💻
Forage helps the dedicated staff (including delivery drivers, and external help) at foodbanks/shelters to optimize and streamline their warehouses by keeping track of their inventory.
FEATURES
The website can display: available, up to date, live stock information (in the form of a database?)
Volunteers/employees can take pictures of a wide variety of items and store them automatically in the database, with the ability to upload multiple pictures
Volunteers/employees can ensure their data is secure, and can easily keep track of work hours and information input through a user/password login system
The website has a ‘client’ facing side as well as ‘customer’ side, clients being employees/volunteers and customers being shown a table of all the items available and their count
Text updates: Sign up for text notifications for daily inventory updates, by subscribing to your food bank. You will receive information on instock items everyday
Not only will this prevent storage uncertainties and food wastage, it will also allow people in need to save time on searching for food banks that adequately carry what they need. It will also automate an extremely time consuming task that is 100% subject to human error, while streamlining the tracking inventory process at a much faster rate accurately, thereby decreasing the risk of inaccuracy?
## EXPLORING THE NEED FOR FORAGE CASE STUDY #1
WHAT’S HAPPENING: At Feeding South Florida (FSF), S.Florida region’s leading hunger relief organization, serving 25% of Florida’s food-insecure population: Having served almost 100 million meals to more than 1 million individuals, with nearly half of those individuals being children or older adults, It is the largest nonprofit provider of produce in Florida. When the COVID-19 pandemic hit, the demand went through the roof. “We were able to distribute enough food for 700 families, but we were still short by 3,000 families. We needed to figure out something quickly.”, said Paco Velez, the organization’s President and CEO. Unfortunately, the organization was not structured in a way to sort, store, pick, and ship fast enough to keep up, and the warehouse infrastructure & operations were simply not designed for such high demand. On the logistics side, FSF increased shifts for its warehouse personnel, drivers’ schedules, truck utilization, etc, and inventory holding times had gone up from 4 to 6 days.
HOW THEY SOLVED IT: The team’s approach involved 3 overlapping and (more or less concurrent) efforts: streamlining the warehouse operating systems; clarifying and improving the management infrastructure; and shifting the workforce’s mindsets, behaviors, and capabilities. **Since, “streamlining warehouse operating systems” is one of their top 3 strategies, it is clear software such as Forage is much needed.
CASE STUDY #2: WHAT’S HAPPENING: The LA county has America’s largest population of people who are “food insecure”. At the same time, the food banks serving the region have to throw away food/turn down donations because of lack of adequate storage space or the means to get food to people who need it, as well as the difficulty in matching the flow of food donations to the demand. All of this results in excessive food waste & frustration for those working to support people struggling to survive in a region with a cost of living among the highest in the country. “Our warehouses are almost always over capacity,” explained Genevieve Riutort, chief development officer for the Westside Food Bank. The logistical problem of not having room in warehouses and coolers has become the biggest obstacle to fresh food delivery. Fresh produce (such as apples, milk, eggs) needs to be delivered within 4 days or it may go bad in the warehouse. According to the LA.TACO, “Feeding hungry people has become a more urgent matter than ever, with pressure on food banks to provide meals. An estimated 80% of families shop[ing] at food pantries rely on food banks on a regular basis”
HOW THEY SOLVED IT: Through collaborative efforts with partner organizations such as Waste Not Coalition, the Westside Food Bank, enlisted drivers who were already on the road – including UPS and taxi drivers – and provided them with software to track their location and their availability to shuttle food during work lulls. The software alerts food bankers of drivers’ whereabouts, so they can be ready to receive deliveries, or redirect them if they don’t have space. Mike Learakos, executive director of Waste Not Coalition, says, “ The system is working”. The food banks have become more efficient, while less food is wasted & more food is delivered more quickly. However, if this strategy would be duplicated elsewhere, it may not work realistically. Learakos says a lot of food pantry operators are not “tech savvy,” and “it takes time to learn the software”. LINK FOR CHART SOURCE
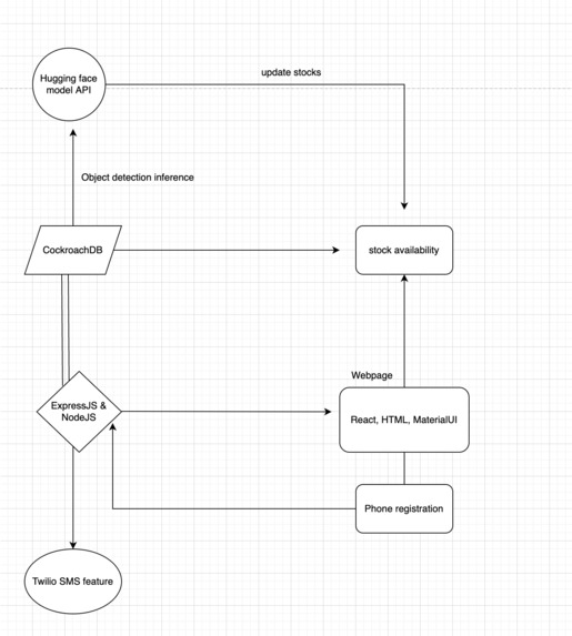
## How we built it 🔧
USED express, & node.js for backend component of the app and hugging face transformer model api for ML
Used Postgres to write queries for the backend database, CockroachDB to create clusters that can be accessed by app for, and Heroku for deployment.
React for the front end, Material UI to import and use different components to create user interface for app
We utilized Google Docs/Notion/Discord for brainstorming, and Trello for distributing and keeping track of time and tasks assigned.
Utilized Figma for designing and prototyping.
## Challenges we ran into 🔥
MAISHA: As someone who's work experience has primarily been with ML, setting up the database was difficult, as it was my first time using express/nodejs and also javascript
LAURA: Deployment issues with Heroku so we were unable to deploy our server
TUKA: Difficulties with MUI and react router dom-first time contributing in a project with equal focus on front-end and back-end; with some front-end experience→ difficult to develop the app with consideration of both ends→esp. seperation f-e functions + pages and b-e functions/systems
MAHAM: Figuring out how to upload images on Devpost, and narrow down information for case study.
## Accomplishments that we're proud of 💪
MAISHA: Having a functioning backend
LAURA: Learning how to use a serverless database platform in one day
3.TUKA: Connecting backend to front end
- MAHAM: Finding alternative methods to solve problems!
## What we learned ✍️
MAISHA: learning more javascript!
LAURA: To focus on less smaller things like having multiple endpoints, and instead look at the bigger picture of having a product
TUKA: learning new framework
MAHAM: Managing time, and realistic expectations of work deadlines
## What's next for FORAGE ✨
Expanding our reach to add other shelters/foodbanks to our network. This will help our users to find the next available shelter with the type of food services and adequate count of food required, based on their needs.
Adding a “reminder” feature: Where users can register to receive up to date and live inventory information for item(s), at their preferred locations, in the form of text notifications. This will also be used to update them about unavailability or low inventory items as information becomes available.
We will integrate a booking appointment feature, so users can book appointment for their grocery pickups, community classes, and social worker sessions etc
We will also add a budgeting calculator, a gamified food insecurity quiz (with facts and figures, causes and solutions in the Canadian context) with grocery store perks, a sustainable lifestyle plan, articles about reading and understanding nutrition information, healthy eating, and good food habits, as well as educational seminars and free cooking classes with our community partners, to further our goal to ensure we work towards ending the stigma of shame surrounding the use of foodbanks, as well as encouraging our users to help end the cycle of poverty and food insecurity.
Built With
- cockroachdb
- css
- express.js
- figma
- html
- machine-learning
- node.js
- react
- react-router-dom
- react.js
- transformers

Log in or sign up for Devpost to join the conversation.