Inspiration
We often wish that how cool it can be to control any device without getting in contact with it. So we thought of making a clap detecting sequence circuit by which we can control appliances from distance. Watching random people touching switches in a mall or public areas, can lead to the spreading of germs. Hence we wanted to build a project that can implement contactless switching of electric devices, say room lights.
What it does
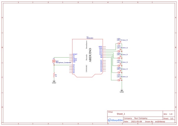
In this project, with detecting claps, we switch different elements. The circuit is a sequence detector that detects a series of claps and performs a task. Here we are lighting series of LEDs that will refer to those tasks. By changing these LEDs and placing a relay instead, we can switch room appliances and High voltage appliances. For this prototype you can, with one clap - turn the red light on, with three claps - turn the green lights on and finally with two claps - all the lights switches off.
Theme Adherence
Since this project focuses on contactless switching, this can be useful in current scenarios, where highly communicable viruses like corona can be slowed down. In community buildings, malls, or similar places, people can avoid manually switching of the appliances, instead, they can do it from a distance.
How we built it
As we are saying, it is detecting the claps by electronics circuit, so we needed a transducer that can convert sound energy to electrical energy. For that, we used a condenser mic with a resistor to bias it for operations. As the clap occurs, it creates a spike, and we detected the spikes by reading the analog voltage using an Arduino's AtoD converter. We smoothed out the ADC readings using some filters. With that, the sound signal is now being processed by the Arduino microcontroller. Whenever a clap is made, the Arduino recognizes it and moves to further processing. It starts a timer and listens to a clap sequence, if the claps are correctly made, the Arduino triggers the switches.
Challenges we ran into
The pre-amplification stage and biasing the microphone was a bit tough. By tweaking the values of resistors, we found the operating point. The analog values that the ADC of Arduino reads were very noisy and a little tough to work with. We have passed the values through low pass digital filters in order to smooth and make the signal work worthy. And finally, the most challenging part was calibrating the timing sequence that can react only to your claps. Again calibrating the threshold value with debouncing the outputs for a stable count of claps. With variable threshold, this circuit can be applied to any environment with any ambience, only you need to change the threshold and voila, it works as preset to that ambience. The simple processing of the sound makes it robust for a noisy environment.
Accomplishments that we're proud of
Smoothing and filtering out the noise from the ADC without an external passive component was indeed an accomplishment. Calculating and figuring the timing sequence that corresponds to the clap sequence and syncing them gave us a sigh. And finally, making the LEDs to run the desired sequence was very pleasing to see.
What we learned
We learned about the condenser microphone, which we previously studied in our colleges as a theory, here we got to implement it. Learned the difference between sensors and transducers. Here the condenser mic is a transducer since it has a built-in MOSFET inside it. We learned about biasing a transistor correctly to find a suitable operating point. Learned about digital filters that filter out the noise from a signal.
What's next for COVID Safe No Touch Lights
We are thinking of adding some relays to control our room appliances like LED or the Fan. Like it would be very cool if we can turn the lights of our room on by clapping at a given sequence. That could give you the feel of Royalty. Even using the processed sound data, only after running some algorithms we can build a security system by making a particular sound sequence and then only it can unlock.

Log in or sign up for Devpost to join the conversation.