Problem Statement 🤔

Skin diseases are a common problem to everyone and different types of skin allergies are becoming more and more common. Especially in rural communities where access to health care is limited and individuals rely on farming for food and income, the impact of skin diseases may be greater. Nowadays, there is a high prevalence of skin diseases coupled with the limited availability of trained dermatologists which is a major issue. Also, we are in the times of COVID-19 where people can't go to the hospitals because it is almost full and not to mention the fear of catching the disease. Many of these diseases are very harmful and dangerous, particularly if not treated at an initial stage.

Our Solution 🙌

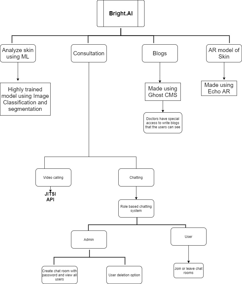
Artificial intelligence (AI) has the potential to help clinicians care for patients and treat diseases more efficiently. In Bright.AI, We have combined these advances in AI with other web technologies to provide an accessible solution to everyone. Our website has several features:

  • ✅Analyze skin disease: The user can check the type of skin disease by uploading the image. Also, they can check out the necessary steps and precautions to take by clicking on the Find out more tab.
  • ✅Consultation: In case of severe issues, we also provide the option to consult with doctors. Users can connect with doctors either through Video calling or Chatting.
  • ✅AR skin model: 3D view of Skin model can be viewed to know more about the inner layers and cell structure.
  • ✅Blogs:.This platform can unlock new ways for people to stay better informed about skin disorders through expert-curated blogs.
  • ✅Admin Panel: Admin can manage data about all the chatrooms, users, and blogs.

Project DFD

Project DFD

How we built it 🛠️

  • ✅ We build the Machine learning model using images. We have used various types of image processing and image segmentation algorithms to extract the affected area from the image and classify it into various categories.
  • ✅ Website is built using a PHP, React, and MySQL database.
  • ✅ To integrate the Blogs section, Ghost CMS is used.
  • ✅ Jitsi API is used to facilitate video consultation with doctors.🦸‍♀️
  • ✅ The 3D Skin model is created with the help of echoAR.

Challenges we ran into

  • Finding the dataset was a huge task as there are not many open datasets available.
  • Chat room feature to facilitate conversation between Doctors and Patients was difficult to implement.
  • Connecting all the components of this website together was a tough task for us.

Accomplishments that we're proud of🤝

The implementation of the entire project helped us realize the importance of collaboration and the dynamics of working in a team In every Hackathon, proper time management ⏰plays a crucial role that can become a determining factor for the overall progress; we understood the instrumentality of following the code of conduct ✨and treating fellow developers with respect while learning and improving through their feedback.

What we learned✨

During this project, we learned a lot about web technologies and hosting a site while working on our project, it definitely was a great learning experience. The whole training and implementing the model was new to most of us and we had fun exploring it. We also implemented our 3d model using Echo AR and also learned how AR works.

What's next for Bright.AI

We want to improve the model accuracy and achieve the best result we can. We would now work on version 2 which would filter the present diseases to better classify images which would further help in improving user experience as well. We will work with other diseases and make it a better clinical decision support tool. We are planning to take input from users in the form of questions as well, and then will use those data to better predict the diseases. We would extend it to Android ,IOS and also to Kai OS so that everyone can access it with ease.

Share this project:

Updates